产品中心 分类>>

启动5条新地铁开建2条新过江通道这份文件暴露南京野心

pg电子官方网站平台 发布时间:2026-04-09 00:17:36  来源:pg电子官方网站平台
免费pg电子游戏破解版 浏览次数:1 次
pg电子模拟器网站在线 返回列表

  就在今天,我在政府官网发现,市政府关于印发南京市国民经济与社会持续健康发展第十五个五年规划纲要的通知出炉。

  作为指导南京未来五年发展的纲领性文件,内容非常硬核,包含了产业建设、轨道交通、过江通道、民生工程等方方面面。

  1、产业建设方面,促进石化、钢铁、电子、汽车等传统产业焕新升级。实施新兴起的产业登高计划,聚焦人工智能(软件和信息服务)、生物医药、新一代信息通信、机器人等四大攻坚产业。

  到“十五五”末,全市人工智能(软件和信息服务)产业规模达1.5万亿元。智能电网产业规模突破1万亿元。到“十五五”末,新增总部企业200家以上。

  2、在高速建设方面,建成宁滁高速、宁盐高速、宁宣高速,建设都市圈环线高速公路,新开工宁广高速、宁九高速公路等项目。

  3、在轨道交通建设方面,续建6号线号线号线号线号线三期等项目规划建设,开展市域18号线号线号线号线二期前期研究。4、在过江通道方面,建成建宁路长江隧道,续建上元门过江通道,新开工锦文路过江通道、江心洲中部夹江过江通道建设,开展七乡河过江通道等前期研究。5、在断头路建设方面:续建126省道江宁段市政配套工程(区界至绕越高速段),126

  省道雨花段辅道工程,上高路(二期)工程,捷运大道,九乡河东路,孟北路二期。新建玄武区余粮路二期工程,水西门大街西延道路(清河路燕山路),兴隆大街(宁芜东路

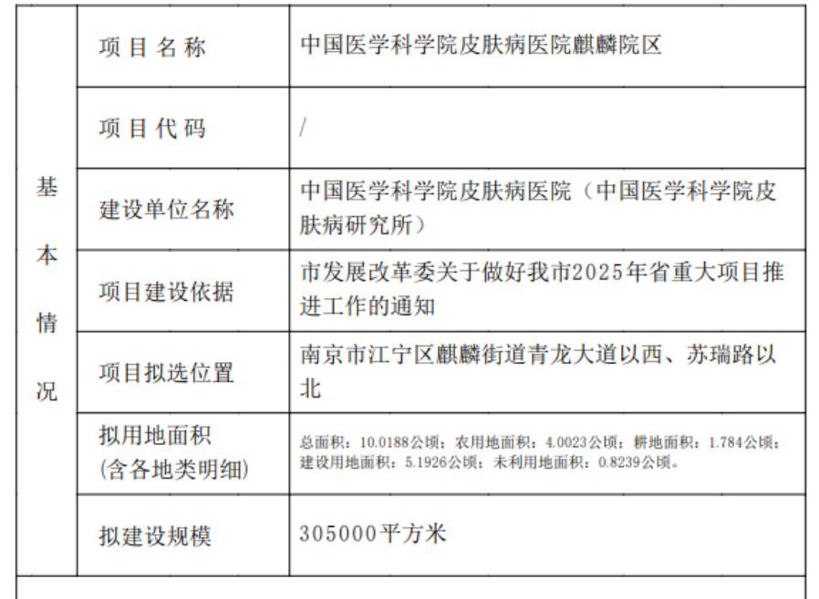
  雨花西路)建设工程。6、在医疗资源建设方面:支持江北新区打造先进医疗集聚区,重点打造省级以上重点项目:江苏省中医院国家医学中心创新中心建设项目、中国医学科学院皮肤病医院麒麟院区项目、中大医院江北新院区项目、江苏省第二中医院雨花滨江新院建设项目、江苏省疾病预防控制中心异地新建项目。

  7、建设国际性综合交通枢纽城市,加快推进禄口国际机场三期工程和集疏运体系建设,推动宁扬宁马、宁宣等高速铁路引入禄口国际机场,努力推动六合马鞍机场国家民用机场功能启用,力争实现货运功能。

  首先我们的角度来看一下关注度颇高的轨道交通部分,这一部分的原文为:快速推进4号线三期等项目规划建设,开展市域

  号线二期前期研究。从文件中显而易见,确定开展前期研究的线号线号线号线二期。而在快速推进项目规划建设这一部分,表述为:4号线三期等。也就是说,该文件并没有把十五五期间有望开建的线路完整的呈现出来。这便引人遐想。在此前的南京地铁三期规划中,除了在名单中的地铁4号线号线号线号线三期等线路,都可能会在十五五期间成为快速推进项目。

  4号线三期分为东西两段,东段规划起自仙林湖站,终至华侨城东,全长大约6.3公里,设站4座。

  这段时间以来4号线三期西段因需连接南京北站,动作不断,也被不少人认为是下一阶段南京重点建设地铁。

  该段线路的建设将有利于南京北站连通江北核心区,同时将通过4号线号线所组成的轨道交通网辐射整个江北。

  18号线和南京大部分地铁线路都不一样,这是一条贯穿南京南北方向的城市快线,其贯穿南京南北,连接南京北站、南京南站和禄口机场三大核心交通枢纽。

  18号线的建设对于南京主城贯通很重要,市域快线的运行模式,将大幅度提升通勤效率,有助于市民快速通达江北核心区、新街口、软件谷、江宁等区域。

  14号线对六合融入江南主城,拉近空间距离特别的重要,同时串联起六合城区、龙袍新城,加快六合城市化进程,也为未来马鞍机场通航民航打下轨道交通基础。4、16号线:入选地铁三期,利好板桥、岱山、软件谷等片区

  区的线路,是雨花腹地联通主城的重要干线,对于板桥、岱山、软件谷都区域来说尤为重要。

  同时还进一步丰富了南部新城的轨道交通线路,增加了南部新城对南京西南方向的吸引力。

  尤其是对于西善桥片区居民,16号线或许是真正意义上穿板块而过的地铁线号线二期:入选南京地铁三期,贯穿整个河西南9号线二期线路南起于刘村站,接至一期江苏大剧院站。线座。

  该条线路由北向南贯穿了整个河西南区域,该条地铁将加强河西南与河西中的联系,使得河西南板块内部进一融合。

  新开工锦文路过江通道、江心洲中部夹江过江通道建设,开展七乡河过江通道等前期研究。

  路线km,采用双层桥过江方案,上层为高速层,下层为国道层;双向六车道设计,上层高速公路100km/h,下层国道设计车速为80km/h。

  根据一手消息显示,锦文路过江通道正在进行前期工作,按计划力争2027年开工建设。

  项目总投资为215亿元,施工工期为66个月,也就是5年半的建设周期。如果按照这一个时间节点来计算的线年启动建设,项目预计将于2032年建成通车。

  对于南京来说,该条过江通道的建设,将进一步拉近江南江北的空间距离,有助于推动南京拥江发展战略,从板块角度来看,利好桥林和江宁滨江片区,过江便利度大大增加。

  此外,江心洲独立过江通道建成后,将极大的拉近河西与江心洲的空间距离,而且还是河西的核心区域元通,未来从元通出发仅需2公里多即可直达江心洲。

  七乡河过江通道下游是已经通车的宁扬长江大桥,上游是已经通车的栖霞山长江大桥。

  七乡河过江通道将成为南京江面上第二条公铁两用桥,该条通道的建设,从公路层面来看,将成为南京城市三环的重要组成部分,助力南京绕城快速环线的成型,利好龙袍、龙潭、青龙山地铁小镇片区,进一步促进南京拥江发展。

  从铁路层面来看,该条通道将重构南京铁路运输网络,在很大程度上分流京沪铁路从长江大桥过江的压力,释放长江大桥运力。

  从公路层面来看,七乡河过江通道将衔接江南的312国道、S002省道以及长江北岸的328国道。使得南京东北方向拥有快速环线。

  在此份文件中的专栏16里,专门提到了“十五五”重点推进的断头路建设项目:

  余粮路二期工程位于孝陵卫,该断头路东起已通车的余粮路一期,西至柳营西路,全长约350米。

  该道路建成通车后,将完善完善孝陵卫片区路网,缓解周边道路拥堵,尤其利好五矿晏山居、紫金华府等小区居民出行。

  项目位于南京市鼓楼区江东街道,西至清河路,东至燕山路。项目规划为城市主干路,用地性质为城市道路用地,规划红线m,标准段车道数为双向8车道。

  值得注意的是,在2026年雨花台区城市建设规划项目表中,兴隆大街东延赫然在列。

  建设年限为2026-2028年,也就是说项目预计将于2026年启动,2028年建成通车。

  在此份文件第21个专栏里,列出了十五五”卫生健康领域发展重大事项,其中列出了5个省级以上项目,4个市级项目。

  中国医学科学院皮肤病医院麒麟院区位于麒麟科创园东部,周边有启迪科技城、南京麒麟智慧园、麒麟人工智能产业园等园区。

  中大医院龙王山院区位于江北新区高新板块,北至龙山北路,南至丁解路,东至江北大道,紧邻高新核心居住区。总建筑面积约28.3万平方米,将提供约1500张床位。

  在十五五期间,南京将加快推进禄口国际机场三期工程和集疏运体系建设,到“十五五”末,禄口国际机场力争达到年旅客吞吐量5000万人次、货邮吞吐量65万吨。

  结合远超5000万人次的旅客吞吐量来看,禄口国际机场将在十五五期间重点推进。

  该区域的改迁工作意味着禄口机场三期工程郑重进入到了建设“清场”的阶段,这也是项目从规划走向落地的关键信号。

  从地理位置看,若能实现军民合用,南京马鞍机场将主要辐射南京江北地区,以及扬州、淮安部分地区,还有安徽省滁州市、蚌埠市等城市。

  马鞍机场的军民两用将很大程度上缓解禄口国际机场的压力,而且,这座机场将进一步促进江北新区对外交流从而促进经济发展。

  总的来看,十五五期间,在经济与产业建设方面,南京将重点抓科学技术创新和产业升级,全力发展新质生产力。

  温馨提示:本平台所展示的各项信息来源于各类公开信息、开发商或代理商提供信息,以及售楼处和相关场地的人工采集信息等,仅供平台交流、参考之用。考虑到信息公开和采集的时效性及局限性,以上信息有几率存在一定的滞后或错漏,为保障您的权益,请在参考和实际使用具体信息时,务必注意向开发商及有关人员核实确认后再决策。给您带来不便敬请谅解。

搜索